BELA logo surrounded by coding languages
Visualize the Structure of the Software your AI Agents are Building Navigate your teams systems’ architecture, from big picture to code. checkmark Live diagrams synced with production checkmark Automatic Layout checkmark Expansible/Collapsible Containers checkmark Infinite Levels checkmark Simple C4 Notation

Developed in partnership with Nubank

Nubank logo
"I was waiting for a tool like this for literally 25 years!" a profile photo
Philipp Meier Senior Staff Software Engineer at Nubank
a BELA diagram

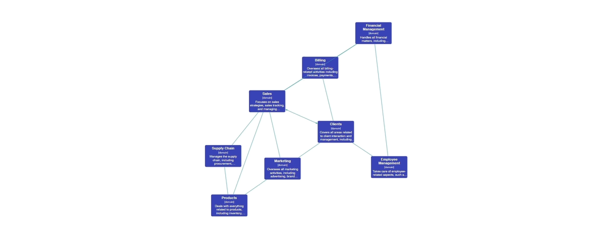
See what your team and your AI agents are doing

BELA generates interactive C4 diagrams that display the current state of your architecture from big-picture all the way down to code elements.

Spot spurious and cyclic dependencies

Problematic dependencies are highlighted in red for immediate visibility. Prevent potential pitfalls and maintain a clean codebase.
boxes connected by red lines
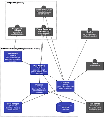
a diagram with a sticky note

Interactive model

BELA is not just about understanding your current architecture but also about modeling your future scenarios and foreseeing impacts before even starting development.
"It's great to always have the exact diagram I need when talking to non-engineers, even without knowing beforehand where the conversation will go" a profile photo
Eden Ferreira Staff Software Engineer at Nubank
BELA logo surrounded by coding languages

100% Compatible

BELA supports several languages natively and its elegant API is compatible with all languages and environments. Learn More
"BELA is very powerful when I need to simulate a new connection or create a new micro-service and explore the impacts this can bring." a profile photo
Helton Isac Senior Software Engineer at Nubank

How to use BELA

arrow pointing left

Connect

Synchronize BELA to your network telemetry tools and code repositories. The BELA Docker app analyses your repo every time there is a new commit and sends up-to-date architecture data to your BELA workspace. Learn More
mock of a billing diagram arrow pointing right

Tame your software chaos and boost your productivity with BELA

See Pricing